Sklearn - Pipelines
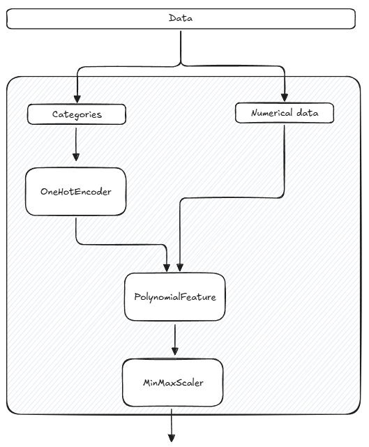
1. Pipeline 1

Création du pipeline 1
from sklearn.preprocessing import PolynomialFeatures, MinMaxScaler, OneHotEncoder, StandardScaler
from sklearn.feature_selection import SelectKBest, f_regression
from sklearn.compose import ColumnTransformer
from sklearn.pipeline import Pipeline, make_pipeline
pipeline1 = Pipeline(steps=[
('Features engineering', PolynomialFeatures()),
('Feature Selection', SelectKBest()),
('Normaliser', MinMaxScaler())
])
Pipeline(steps=[('Features engineering', PolynomialFeatures()),
('Feature Selection', SelectKBest()),
('Normaliser', MinMaxScaler())])
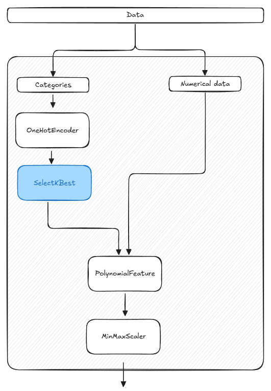
2. Pipeline 2

Création du Column Transformer
categorial_col = []
column_transformer = ColumnTransformer(transformers=[
('Encoder', OneHotEncoder(), categorial_col)
],
remainder='passthrough'
)
ColumnTransformer(remainder='passthrough',
transformers=[('Encoder', OneHotEncoder(), [])])
Création du pipeline 2
pipeline2 = Pipeline(steps=[
('Encoder', column_transformer),
('Feature engineering', PolynomialFeatures()),
('Normaliser', MinMaxScaler())
])
Pipeline(steps=[('Encoder',
ColumnTransformer(remainder='passthrough',
transformers=[('Encoder', OneHotEncoder(),
[])])),
('Feature engineering', PolynomialFeatures()),
('Normaliser', MinMaxScaler())])
3. Pipeline 3

Création du Pipeline des catégories
category_pipeline = Pipeline(steps=[
('Encoder', OneHotEncoder()),
('Select', SelectKBest(score_func=f_regression, k=3))
])
Pipeline(steps=[('Encoder', OneHotEncoder()),
('Select',
SelectKBest(k=3,
score_func=))])
Création du Pipeline des catégories
categorial_col = []
column_transformer2 = ColumnTransformer(transformers=[
('Cat Pipeline', category_pipeline, categorial_col)
],
remainder='passthrough'
)
ColumnTransformer(remainder='passthrough',
transformers=[('Cat Pipeline',
Pipeline(steps=[('Encoder', OneHotEncoder()),
('Select',
SelectKBest(k=3,
score_func=))]),
[])])
Création du Pipeline 3
pipeline3 = make_pipeline(
column_transformer2,
PolynomialFeatures(),
MinMaxScaler()
)
Pipeline(steps=[('columntransformer',
ColumnTransformer(remainder='passthrough',
transformers=[('Cat Pipeline',
Pipeline(steps=[('Encoder',
OneHotEncoder()),
('Select',
SelectKBest(k=3,
score_func=))]),
[])])),
('polynomialfeatures', PolynomialFeatures()),
('minmaxscaler', MinMaxScaler())])
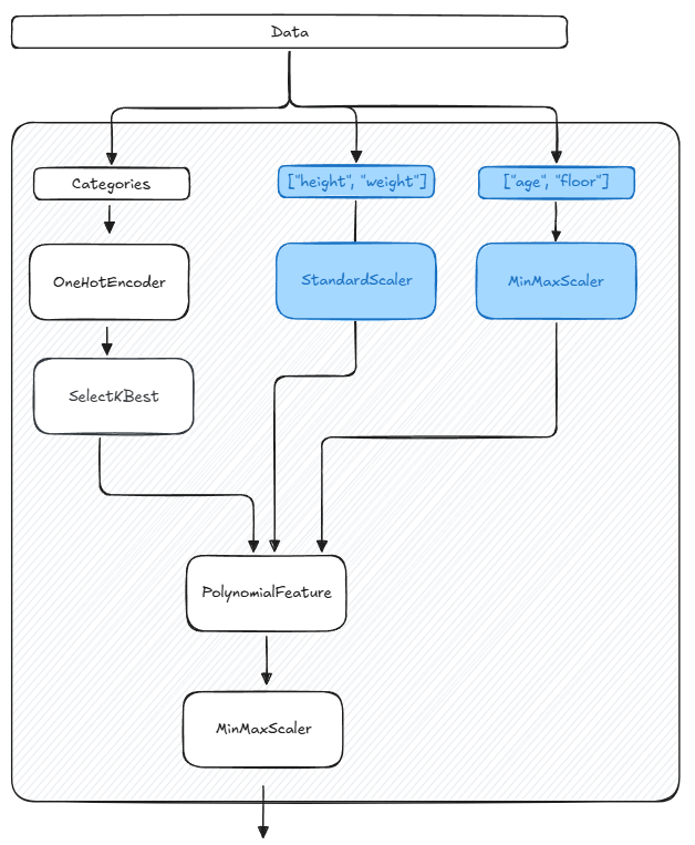
4. Pipeline 4

Création du Pipeline categoriel
categorial_col = []
continuous_col = ['height', 'weight']discret_col = ['age', 'floor']cat_tranformer2 = Pipeline(steps=[('encoder', OneHotEncoder()), ('selecter', SelectKBest(score_func=f_regression, k=5))])
Pipeline(steps=[('encoder', OneHotEncoder()),
('selecter',
SelectKBest(k=5,
score_func=))])
Création du Column transformer
column_transformer3 = ColumnTransformer(transformers=[
('Encode Select', cat_tranformer2, categorial_col),
('Standardizer', StandardScaler(), continuous_col),
('MinMax', MinMaxScaler(), discret_col)
])
ColumnTransformer(transformers=[('Encode Select',
Pipeline(steps=[('encoder', OneHotEncoder()),
('selecter',
SelectKBest(k=5,
score_func=))]),
[]),
('Standardizer', StandardScaler(),
['height', 'weight']),
('MinMax', MinMaxScaler(), ['age', 'floor'])])
Création du Pipeline4
pipeline4 = Pipeline(steps=[
('Encode_Select_Scale', column_transformer3),
('Feature Engineering', PolynomialFeatures()),
('MinMax', MinMaxScaler())
])
Pipeline(steps=[('Encode_Select_Scale',
ColumnTransformer(transformers=[('Encode Select',
Pipeline(steps=[('encoder',
OneHotEncoder()),
('selecter',
SelectKBest(k=5,
score_func=))]),
[]),
('Standardizer',
StandardScaler(),
['height', 'weight']),
('MinMax', MinMaxScaler(),
['age', 'floor'])])),
('Feature Engineering', PolynomialFeatures()),
('MinMax', MinMaxScaler())])